




处理器型号:RK3562J
处理器主频:1.8GHz
内存容量:2GB 存储容量:32GB
产品尺寸:85*56mm 产品重量:51g
产品简介:ECB40-PGE是基于ECK40-E系列核心板的全国产单板机,邮票孔+LGA封装,可通过SMT焊接到底板上。底板设计充分利用了核心板接口,引出包括MIPI DSI显示接口、MIPI CSI摄像头接口、USB2.0、USB OTG、SDIO、调试接口、以太网接口、音频接口、PCIe接口、FAN扇热器接口以及丰富的扩展GPIO接口等。单板机的设计等级高于普通开发板,不仅可以用于核心板的功能验证,也可直接批量应用于工业场景。























| 产品功能参数 | |
| 电源输入 | DC+5V±10%@2A TPYE-C接口; |
| MIPI DSI | 1路4-lane MIPI DSI接口,支持2048x1080@60fps; |
| MIPI CSI | 2路22Pin 2lane MIPI CSI摄像头接口,支持摄像头电源控制; |
| PCIe | 1路树莓派5B兼容PCIe接口; |
| USB HOST | 4路 USB2.0 HOST; |
| USB OTG | 1路USB2.0 OTG,TYPE-C接口,与电源输入共用接口,只支持Device模式; |
| 以太网 | 1路10/100/1000M自适应RJ45以太网口; |
| TF卡 | 1个TF卡槽,支持插拔检测; |
| 音频 | 1路HPOUT输出,1路MICIN输入,分别用3Pin PH2.0接口引出; |
| 调试 | 1路3 PIN, TTL调试串口; |
| GPIO | 1组2.54mm 2x20 Pin标准RPI扩展接口,提供3.3V和5V电源输出,共28个GPIO口,复用1组SPI接口,1组CAN接口,1组I2S接口,2组I2C接口,3组UART; |
| 按键 | 1个RESET按键; |
1个PWRON按键; | |
1个RECOVER按键; | |
1个BOOT按键,用1个1*2P-2.0mm排针孔引出,排针默认不焊接; | |
| 指示灯 | 1个红绿双色指示灯,包含电源指示和运行指示; |
| 宽温级工作温度 | -25℃ ~ 85℃ |
| 工业级工作温度 | -40℃ ~ 85℃ |
| 贮存温度 | -40℃ ~ 85℃; |
| 工作湿度 | 5~95%湿度,非凝结; |
| 贮存湿度 | 60℃@95%湿度,非凝结; |
| 引脚序号 | 引脚定义 | 引脚序号 | 引脚定义 |
| 1 | 3V3 | 2 | 5V |
| 3 | GPIO3_B7/I2C4_SDA/CAN0_RX | 4 | 5V |
| 5 | GPIO3_B6/I2C4_SCL/CAN0_TX | 6 | GND |
| 7 | GPIO3_C4/I2S1_MCLK | 8 | GPIO1_D2/UART1_TX |
| 9 | GND | 10 | GPIO1_D1/UART1_RX |
| 11 | GPIO3_C2/UART9_TX | 12 | GPIO3_C5/I2S1_SCLK |
| 13 | GPIO3_C3/UART9_RX | 14 | GND |
| 15 | GPIO3_C0 | 16 | GPIO1_D3/UART1_RTS |
| 17 | 3V3 | 18 | GPIO1_D4/UART1_CTS |
| 19 | GPIO1_D7/SPI2_MOSI | 20 | GND |
| 21 | GPIO2_A0/SPI2_MISO | 22 | GPIO3_C1 |
| 23 | GPIO2_A1/SPI2_CLK | 24 | GPIO1_D6/SPI2_CSN0 |
| 25 | GND | 26 | GPIO1_D5/SPI2_CSN1 |
| 27 | GPIO3_A1/I2C3_SDA | 28 | GPIO3_A0/I2C3_SCL |
| 29 | GPIO0_A5 | 30 | GND |
| 31 | GPIO1_C3 | 32 | GPIO1_C5/PWM0 |
| 33 | GPIO1_C6/PWM1 | 34 | GND |
| 35 | GPIO3_C6/I2S1_LRCK | 36 | GPIO3_B3/UART8_RX |
| 37 | GPIO3_B2/UART8_TX | 38 | GPIO3_C0/I2S1_SDI0 |
| 39 | GND | 40 | GPIO3_C7/I2S1_SDO0 |
| 引脚序号 | 引脚定义 | 功能说明 | 引脚电平 |
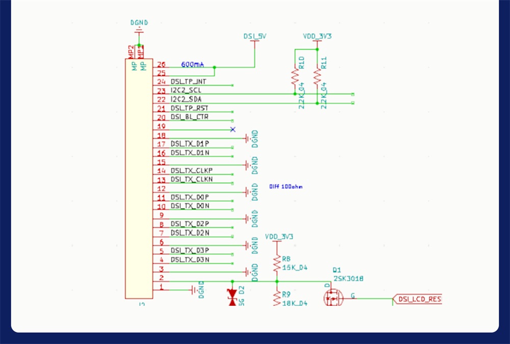
| 1 | GND | GND | 0V |
| 2 | DSI_LCD_RESET | LCD屏复位信号 | 1V8 |
| 3 | GND | GND | 0V |
| 4 | DSI_TX_D3N | DSI 差分信号 | 1V8 |
| 5 | DSI_TX_D3P | DSI 差分信号 | 1V8 |
| 6 | GND | GND | 0V |
| 7 | DSI_TX_D2N | DSI 差分信号 | 1V8 |
| 8 | DSI_TX_D2P | DSI 差分信号 | 1V8 |
| 9 | GND | GND | 0V |
| 10 | DSI_TX_D0N | DSI 差分信号 | 1V8 |
| 11 | DSI_TX_D0P | DSI 差分信号 | 1V8 |
| 12 | GND | GND | 0V |
| 13 | DSI_TX_CLKN | DSI 差分时钟信号 | 1V8 |
| 14 | DSI_TX_CLKP | DSI 差分时钟信号 | 1V8 |
| 15 | GND | GND | 0V |
| 16 | DSI_TX_D1N | DSI 差分信号 | 1V8 |
| 17 | DSI_TX_D1P | DSI 差分信号 | 1V8 |
| 18 | GND | GND | 0V |
| 19 | / | LCD检测引脚 | / |
| 20 | DSI_BL_CTR | 背光控制信号 | 3V3 |
| 21 | DSI_TP_RST | 触摸屏复位信号 | 3V3 |
| 22 | I2C2_SDA | I2C数据信号 | 3V3 |
| 23 | I2C2_SCL | I2C时钟信号 | 3V3 |
| 24 | DSI_TP_INT | 触摸屏中断信号 | 3V3 |
| 25 | DSI_5V | 5V电源 | 5V |
| 26 | DSI_5V | 5V电源 | 5V |
| 产品开发手册 |
| 【产品开发手册】《ECK40-E_Product_Manual》 |
| 【产品开发手册】《ECB40-PGE_Product_Manual》 |
| 【产品开发手册】《RK3562_User_Guide》 |
| 【产品开发手册】《RK3562_Software_Development_Guide》 |
| 硬件开发资料 |
| 【硬件开发资料】《ECK40-E_Pin_List》 |
| 【硬件开发资料】参考设计、封装库、结构文件、芯片手册 |
| 软件开发资料 |
| 【软件开发资料】软件开发文档、SDK源代码、软件评估镜像、软件开发工具,百度网盘,提取码: ECK4 |
| 【软件开发资料】软件开发文档、SDK源代码、软件评估镜像、软件开发工具,Google网盘 |
| 产品开发知识库 |
| 【产品开发知识库】Rockchip RK3562 Series |
| 亿佰特简介 |
| 【企业简介】 |
| 在线购买 |
| 【亿佰特官方淘宝店】:https://item.taobao.com |
【京东商城】:https://i-item.jd.com |
| 【阿里巴巴】:https://detail.1688.com |
| 批量采购/定制产品 |
| 【销售专线】:4000-330-990 7x24小时销售服务热线 |
| 【联系邮箱】:support@cdebyte.com |
| 技术咨询 |
| 【在线提交】:https://www.ebyte.com/apple-technology.html |
| 【联系邮箱】:support@cdebyte.com |
| 产品 型号 | 处理器型号 | 处理器主频Hz | 内存容量MB | 存储容量MB | 产品尺寸 | 工作温度 | 功能特点 | 技术 手册 | 样品 购买 |
|---|---|---|---|---|---|---|---|---|---|
| ECB40-PGE2E32-I | RK3562J | 1.8G | 2G | 32G | 85*56 | -45~85 | 国产工业级ECK40-E2E32-I配套单板机 | ||
| ECB40-PGEN2E32-N | RK3562 | 2.0G | 2G | 32G | 85*56 | -25~85 | 国产工业级ECK40-EN2E32-N配套单板机 | ||
| ECB41-PGE1N2-N | RK3506G2 | 1.2G | 128M | 256M | 85*56mm | -25℃~85℃ | 支持Linux系统、宽温级、接口丰富、工业级单板机 | ||
| ECB10-PGD-I | STM32MP13xDAF7 | 1G | 可选256/512M | 可选8G | 100*72mm | -40℃~85℃ | 2.5寸单板机底板,可更换核心板,RGB888显示,I/O接口丰富,支持Linux,工业级器件,4层沉金工艺 | ||
| ECB32-PBTN4E32-N | T527 | 1.8G | 4G | 32G | 85*56mm | -25~85℃ | 小尺寸,多种显示接口,I/O接口丰富,工业级单板机 | ||
| ECB32-PBT4-N | T527 | 1.8G | 4G | 外接TF卡 | 85*56mm | -25~85℃ | 小尺寸,外设接口丰富,工业级单板机 | ||
| ECB32-PBT2-N | T527 | 1.8G | 2G | 外接TF卡 | 85*56mm | -25~85℃ | 小尺寸,外设接口丰富,工业级单板机 | ||
| ECB32-PBA4-N | A527 | 1.8G | 4G | 外接TF卡 | 85*56mm | -25~85℃ | 小尺寸,外设接口丰富,工业级单板机 | ||
| ECB32-PBA2-N | A527 | 1.8G | 2G | 外接TF卡 | 85*56mm | -25~85℃ | 小尺寸,外设接口丰富,工业级单板机 | ||
| ECB33-PGB2N4E32-I | T536MX-CEN2 | 1.6G | 4G | 32G | 146*101mm | -40℃~85℃ | 工业级3.5寸单板机,四核A55,2TOPS NPU,O接口丰富 | ||
| ECB31-PB2E8-I | T113-S | 1.2G | 256M | 8G | 65*56mm | -25℃~85℃ | 支持Linux,1*千兆网口,2*USB_HOST,1*Wi-Fi,1*4G,2*CAN,1*MIPI_DSI,1*HP&MIC,1*CVBS,1*RTC | ||
| ECB31-PB1E8-I | T113-S | 1.2G | 128M | 8G | 65*56mm | -25℃~85℃ | 支持Linux,1*千兆网口,2*USB_HOST,1*Wi-Fi,1*4G,2*CAN,1*MIPI_DSI,1*HP&MIC,1*CVBS,1*RTC | ||
| ECB30-PGT13IC-I | T113-i | 1.2G | 256 / 512 /1G | 256 / 8G | 100*72mm | -40℃~85℃ | 支持Linux,1*千兆网口,1*USB_HOST,1*USB_OTG,2*CAN(TTL),1*MIPI_DSI,1*HP&MIC | ||
| ECB20-PG6Y28C-I | MCIMX6Y2CVM08AB | 792M | 256/512 | 512MB/8GB | 85*56mm | -40℃~85℃ | 兼容树莓派尺寸,高性价比,接口丰富,支持Linux | ||
| ECB32-PGBN4E32-I | T527 | 1.8G | 4G | 32G | 146*101mm | -40℃~85℃ | Linux系统,多种显示接口,I/O接口丰富,工业级单板机 | ||
| ECB32-PGB2E16-I | T527 | 1.8G | 2G | 16G | 146*101mm | -40℃~85℃ | Linux系统,多种显示接口,I/O接口丰富,工业级单板机 | ||
| ECB31-P4T13SA2ME8G | T113-S | 1.2G | 256 | 8GB | 兼容树莓派4B85*56mm | -25℃-85℃ | 工业级,支持Linux,1*千兆网口,1*Wi-Fi,3*USB,2*CAN,1*MIPI_FPC | ||
| ECB20-6Y28A5ME8G-I | MCIMX6Y2CVM08AB | 792M | 512 | 8GB | 2.5寸100*72mm | -40℃-85℃ | 工业级,支持Linux,2*网口,1*Wi-Fi,1*4G,2*USB_HOST,2*CAN_FD(TTL),1*RGB888_FPC,1*HDMI | ||
| ECB30-P4T13IA5ME8G-I | T113-i | 1.2G | 512 | 8GB | 兼容树莓派4B 85*56mm | -40℃-85℃ | 工业级,支持Linux,1*千兆网口,1*Wi-Fi,4*USB,2*CAN,1*MIPI FPC | ||
| ECB10-135A5M5M-I | STM32MP135AAF3 | 650M | 512 | 512 | 2.5寸 100*72mm | -40℃-85℃ | 工业级,支持Linux,1*千兆网口,4*USB,1*CAN FD,1*HDMI,1*RGB888 FPC |