

本方案是亿佰特赞助电子科技大学方程式赛车队参加2025赛季赛事活动案例,本应用方案是为电子科大方程式车队基于E220-900T30S无线模块,实现车辆数据的无线传输,便于短距离内查看车辆数据,为电子科技大学赛车队获得中国大学生方程式2025赛季全国二等奖提供通信保障。

在车载通信领域,实时数据的无线传输对于调车人员跟踪车辆状态至关重要。当前,车载通信网络的实时数据需要进行无线传输,以方便调车人员跟踪车辆状态。同时,需要低成本、便捷部署的无线通信方案,且最好能兼容现有的ECU硬件平台。
将车辆数采CAN总线中的所有信息,由屏幕ECU控制器解析之后,通过无线发送至无线调试终端。
传输的信息包含如下内容。

由于车辆的远程通信将采用WIFI+多AP方案,该低功耗物联网方案只需进行近场通信,因此对空速和波特率有较高要求。
仪表盘和无线接收终端采用相同的硬件方案,仅在软件上做区分。
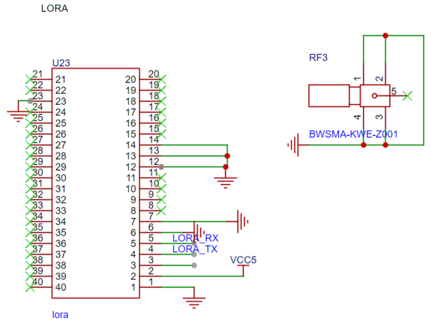
使用ECU的串口输出功能将信息传输至主机的Ebyte E220-900T30S模块进行广播。
从机通过Ebyte E220-900T30S将LORA信息转换回串口送回MCU,进行显示。
将Ebyte E220-900T30S部署于屏幕控制板的右下角,如下图所示。

使用STM32主控的UART2引脚与Ebyte E220-900T30S的TXD和RXD引脚分别相连,实现串口交互。

射频天线外置,并且屏幕总成可快速拆卸,实现仪表和无线接收终端的快速互换。

首先将E220-900T30S配置为广播模式,并且所有模块处于同一信道内,波特率和空速均选择为最高可选项。
主机软件上,将本身显示在屏幕上的信息再打包为一个个byte的数据包发出。

主机软件上,将本⾝显⽰在屏幕上的信息再打包为⼀个个byte的数据包发出:
从机软件上,屏蔽上述的发送函数,⽽使⽤如下的UART中断接收解析函数。将接收到的串⼝数据还原为可视化需要的信号,显⽰将由显⽰驱动程序完成。
由于缺乏任何的定量检测设备,只进行效果展示。视频中的线位移传感器连接的是VCU,线位移信号将通过VCU的ADC转换后通过CAN输出至屏幕,再由屏幕输出至无线调试终端。视频中的屏幕即为无线调试终端的效果,初步判断延时在200ms左右。
通过使用E220-900T30S系列LoRa模块,成功实现了汽车智能仪表系统的无线数据传输功能。该方案具有低成本、便捷部署、兼容现有硬件平台等优点,能够满足车载通信领域对实时数据无线传输的需求,为调车人员跟踪车辆状态提供了有力支持。
今天的分享就到这里啦,EBYTE每一天都致力于更好的助力物联化、智能化、自动化的发展,提升资源利用率,更多LoRa无线模块产品更多资料,感兴趣的小伙伴可以登录我们的亿佰特官网和企业公众号(微信号:cdebyte)进行了解,也可以直接拨打400电话咨询技术专员!
相关阅读:
7 X 24 销售服务热线
4000-330-990©© 成都亿佰特电子科技有限公司【版权所有】 蜀ICP备13019384号


