

本文系统解析RS485接口的核心原理、典型电路设计方案与工程落地要点,详细讲解非隔离电路、自动收发电路、防雷防护电路的设计方法,提供PCB设计与EMC(电磁兼容性)优化的实操指南,为工业控制、智能建筑、物联网等领域的硬件工程师提供专业参考,帮助开发者快速掌握RS485电路设计的核心要点与常见问题规避方法。
根据2026年工业通信市场报告,RS485作为工业级串行通信的主流接口标准,市场占有率超过60%,RS485接口广泛应用于工业控制、安防监控、智能电表、轨道交通等领域,是长距离、多节点通信场景的首选方案。
RS485是一种工业级串行通信接口标准,采用半双工通信模式,即同一时刻通道只能处于接收或发送状态。其核心特性包括:支持多节点传输(最多可连接32个标准节点,采用高阻抗收发器可扩展至128/256个节点)、传输距离最远可达1200米@9600bps、最高传输速率10Mbps。通过AB两线之间的压差判断逻辑电平:当AB间电压差大于200mV时为逻辑1,小于200mV时为逻辑0。通常会在总线首末两端端接120Ω终端匹配电阻,作用是实现阻抗匹配,消除信号反射,提升通信稳定性。
RS485是一种工业级串行通信接口标准,采用半双工通信模式,即同一时刻通道只能处于接收或发送状态。其核心特性包括:支持多节点传输(最多可连接32个标准节点,采用高阻抗收发器可扩展至128/256个节点)、传输距离最远可达1200米@9600bps、最高传输速率10Mbps。通过AB两线之间的压差判断逻辑电平:当AB间电压差大于200mV时为逻辑1,小于200mV时为逻辑0。通常会在总线首末两端端接120Ω终端匹配电阻,作用是实现阻抗匹配,消除信号反射,提升通信稳定性。

图1 RS485通信原理架构示意图
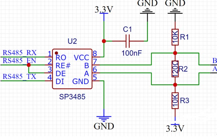
非隔离型RS485电路是最常用的基础方案,采用A端上拉、B端下拉设计,保证总线空闲时AB压差大于200mV,避免出现乱码。DE(发送使能)和RE(接收使能)引脚的控制逻辑为:RE低电平时接收使能,DE高电平时发送使能,实际应用中通常将两者短接,由MCU IO口统一控制。该方案成本较低,适用于普通工业场景、成本敏感型应用。
非隔离型RS485电路是最常用的基础方案,采用A端上拉、B端下拉设计,保证总线空闲时AB压差大于200mV,避免出现乱码。DE(发送使能)和RE(接收使能)引脚的控制逻辑为:RE低电平时接收使能,DE高电平时发送使能,实际应用中通常将两者短接,由MCU IO口统一控制。该方案成本较低,适用于普通工业场景、成本敏感型应用。

图2 非隔离型RS485典型电路原理图
隔离型RS485电路适用于强电磁干扰、高可靠性要求的工业场景,通常采用ADUM1201等数字隔离器实现信号隔离,配合隔离电源实现3.3V/5V电源隔离,可有效避免地环流损坏接口芯片,大幅提升系统稳定性。
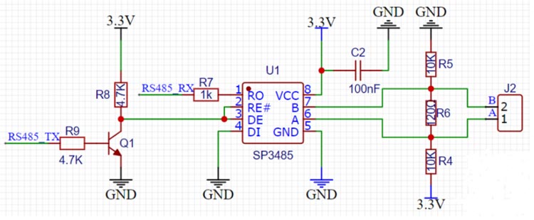
自动收发电路相比普通RS485电路,增加了NPN三极管控制收发使能引脚,无需MCU单独控制。电路中R9为限流电阻(典型值4.7K),R8为上拉电阻(典型值4.7K),使能引脚在三极管未导通时被上拉至高电平。
接收状态下:RS485_TX引脚保持高电平,NPN三极管Q1导通,RE和DE引脚通过三极管下拉至GND,接收使能,电路处于接收状态。
发送状态下:当发送逻辑1时,RS485_TX为高电平,三极管导通,RE/DE引脚为低电平,发送失效,总线通过上下拉电阻保持逻辑1;当发送逻辑0时,RS485_TX为低电平,三极管截止,RE/DE引脚被上拉至高电平,发送使能,DI引脚被下拉至GND,总线上输出逻辑0,从而实现自动收发功能。
自动收发电路相比普通RS485电路,增加了NPN三极管控制收发使能引脚,无需MCU单独控制。电路中R9为限流电阻(典型值4.7K),R8为上拉电阻(典型值4.7K),使能引脚在三极管未导通时被上拉至高电平。
接收状态下:RS485_TX引脚保持高电平,NPN三极管Q1导通,RE和DE引脚通过三极管下拉至GND,接收使能,电路处于接收状态。
发送状态下:当发送逻辑1时,RS485_TX为高电平,三极管导通,RE/DE引脚为低电平,发送失效,总线通过上下拉电阻保持逻辑1;当发送逻辑0时,RS485_TX为低电平,三极管截止,RE/DE引脚被上拉至高电平,发送使能,DI引脚被下拉至GND,总线上输出逻辑0,从而实现自动收发功能。

图3 RS485自动收发电路原理图
自动收发电路的核心优势是无需MCU单独控制收发引脚,可节省IO资源,降低软件复杂度。特别适用于资源受限的MCU系统、简单数据采集节点等场景。
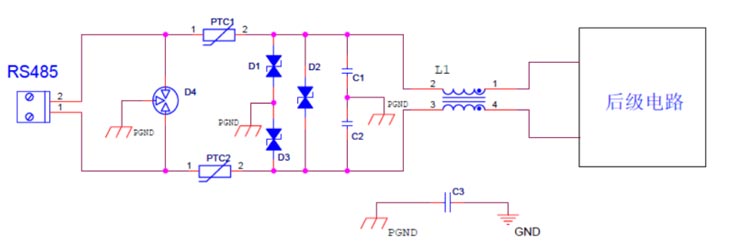
RS485三级防雷防护电路设计原理如图4所示:

图4 RS485三级防雷防护电路原理图
RS485接口通常采用三级防护架构实现EMC(电磁兼容性)防护:一级防护采用气体放电管实现差模/共模浪涌防护,二级采用热敏电阻实现过流保护,三级采用TVS(瞬态抑制二极管)实现残压防护,整体可实现差模2KV、共模6KV的防护能力。
滤波电路部分,L1为共模电感,典型参数为120Ω/100MHz,作用是衰减共模噪声,增强抗干扰能力;C3为安规电容,典型值1000pF,用于隔离接口地与数字地,阻断地环路电流。
PCB布局时,防护器件需优先靠近接口摆放,紧凑排列,遵循"先防护后滤波"的设计顺序;RS485收发芯片应远离高频电路,避免干扰;120Ω终端匹配电阻需靠近AB线末端摆放,保证阻抗匹配效果。
PCB布线时,AB差分线需走等长差分对,阻抗控制在120Ω;避免90度拐角,减少信号反射;数字地与接口地采用单点连接,避免地环路;收发使能控制线尽量短,减少外部干扰。
滤波电路部分,L1为共模电感,典型参数为120Ω/100MHz,作用是衰减共模噪声,增强抗干扰能力;C3为安规电容,典型值1000pF,用于隔离接口地与数字地,阻断地环路电流。

图5 RS485接口PCB布局参考示例
PCB布局时,防护器件需优先靠近接口摆放,紧凑排列,遵循"先防护后滤波"的设计顺序;
RS485收发芯片应远离高频电路,避免干扰;
120Ω终端匹配电阻需靠近AB线末端摆放,保证阻抗匹配效果。
答:常见原因包括:总线未加上下拉电阻导致空闲状态电平不确定、终端匹配电阻未接导致信号反射、收发切换时序不合理、地压差过大导致共模干扰,可逐一排查解决。
答:标准RS485收发器支持32个节点,使用高输入阻抗的收发芯片可支持128个甚至256个节点,节点数量过多时建议使用RS485集线器扩展。
答:传输速率越低,传输距离越远:9600bps下可达1200米,115200bps下约500米,10Mbps下仅约10米,实际应用中需根据距离选择合适的波特率。
答:RS232是全双工点对点通信,传输距离短(<15米);RS422是全双工差分通信,支持多节点接收;RS485是半双工差分通信,支持多节点收发,成本更低,应用最广泛。
答:可采用屏蔽双绞线布线、增加隔离设计、合理布设接地系统、添加浪涌防护电路、降低传输速率等方式提升抗干扰能力。
今天的分享就到这里啦,EBYTE每一天都致力于更好的助力物联化、智能化、自动化的发展,提升资源利用率,更多串口服务器、数传电台、lora模块等无线数传模块产品更多资料,感兴趣的小伙伴可以登录我们的亿佰特官网和企业公众号(微信号:)进行了解,也可以直接拨打400电话咨询技术专员!
相关阅读:
联系我们:
技术支持:support@cdebyte.com 销售咨询:4000-330-990
7 X 24 销售服务热线
4000-330-990©© 成都亿佰特电子科技有限公司【版权所有】 蜀ICP备13019384号


